Анжелика против лженауки квантовой механики…
*****
Началось все с де Бройля. Приспичило ему и явные частицы в волну обратить.
Т.И. Трофимова,”Курс физики”, “Высшая школа”, 1985г.
И тут нам интересны два момента.
Поскольку, впоследствии волной стала распространяться не сама частица (саму частицу так в волну и не обратили), а ее волновая функция, при этом формулы остались прежними, то у функции определенно есть масса. Это очень интересно в философском смысле, наверное.
И обратите внимание, что в формулах присутствует циклическая частота (ω=V*2π), и редуцированная постоянная Планка (ħ=h/2π). Что говорит о форме волны в виде окружности. То есть, что-то вроде кругов на воде по заветам Гюйгенса. А другими словами, частица волновая функция может распространяться только в одной плоскости.
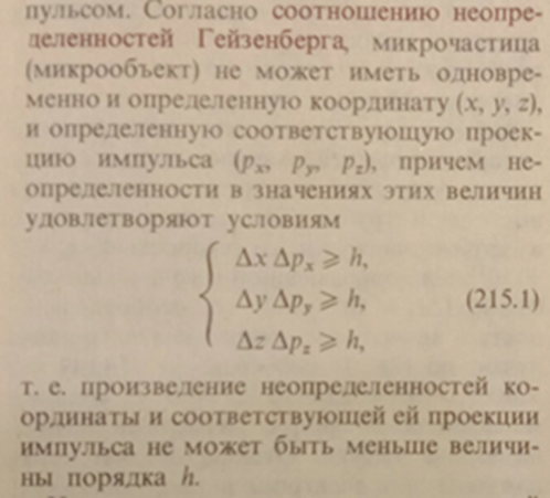
Далее Гинсбург со своим соотношением неопределенностей выдает красивую трехмерную картинку, используя ось z, намекая на нечто сферическое.
Т.И. Трофимова,”Курс физики”, “Высшая школа”, 1985г.
Но поскольку, каждая из осей уже точно не круг, то он переходит к обычной постоянной Планка (h). Тем более, что при сферическом распространении функции постоянная Планка должны была бы стать еще меньше, чем редуцированная, а частота – больше циклической. И тем более, что ось z, тут присутствует просто для красоты. Можете попробовать пририсовать ее на схеме, объясняющей куда чего распространяется.
Т.И. Трофимова,”Курс физики”, “Высшая школа”, 1985г.
Таким образом, распространение волновой функции, все так же, происходит в одной плоскости.
Частица, кроме распространения волновой функцией, может распространяться и непосредственно частицей. Говорят, что зависит это от массы частицы.
Т.И. Трофимова,”Курс физики”, “Высшая школа”, 1985г.
И тут же приводят два примера.
Когда электрон поведет себя как частица, а когда как волновая функция.
1.
Т.И. Трофимова,”Курс физики”, “Высшая школа”, 1985г.
2.
Т.И. Трофимова,”Курс физики”, “Высшая школа”, 1985г.
Поскольку, в обоих случаях – это электрон, то есть, масса его одна и та же, то как-то получается, что от массы-то и не зависит ничего. Смотрим на формулу. В правой части у нас h/m, так как обе величины в данных примерах не меняются то для электрона – это тоже константа (h/m=7.27*10^-4). Поэтому, если от чего-то и зависит, то находится это в левой части уравнения. А опираясь, на третий пример, приведенный тут же, можно точно сказать, что будет ли частица волной или частицей зависит от величины ∆х.
Т.И. Трофимова,”Курс физики”, “Высшая школа”, 1985г.
Давайте возьмем пылинку такой же массы, но с большей плотностью, то есть, с меньшими линейными размерами, координату определим с той же точностью относительно ее размеров и, так же, можем получить функцию, вместо частицы.
В общем, чего-то утверждают, чего-то считают, но как-то не очень отдавая себе отчет, что именно.
