Анжела очень тонко, чётко и умно смеётвся над лжефизиком Максом Планком в статье: Про то, как Планк скомпрометировал свою постоянную. (Постоянная Планка (h), гравитационная постоянная (G).)
Сначала хотелось бы обратить внимание на то, что, хотя Планк и работал со светом, он везде использовал массу. Даже особая планковская масса имеется. Наверное, это потому, что Эйнштейн со своей формулой отношения импульса и энергии, в которую не лезет ни одна движущаяся частица, не только фотон, еще лапши не успел навешать. Кстати, попытка обойтись без массы при расчете энергии фотона, собственно говоря, и не удалась. Поскольку в формуле Е=Vh, где V- частота; h – постоянная Планка, результат, все равно, в Джоулях. А Джоуль, как ни крути – кг*м^2/c^2.
И второе: поскольку для нахождения планковских величин Планк использовал редуцированную постоянную ħ=h/2π, то плоскую синусоидальную волну он тоже как-то проигнорировал. Обошелся водоподобными кругами. При использовании обычной постоянной Планка (h) планковская масса окажется чуть побольше (5.456*10^-8кг), и длина (4.04*10^-35м).
Мы считаем, что при вычислении своих величин Планк весьма опрометчиво привязался к гравитационной постоянной. Не потому, что ее как-то неправильно вычислили, а потому, что она ставит под сомнение его основную постоянную h. Смотрим на его формулу планковской массы:
Изменить скорость света или гравитационную постоянную, даже если уточнить ее значение, не представляется возможным.
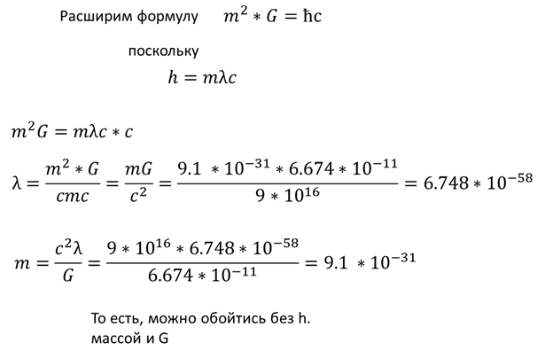
И смотрим, что получилось бы, например, для электрона:
Рулить начинает гравитационная постоянная.
И теряется еще одна постоянная
P/S:
Кстати, в комментариях затронули хороший вопрос о разнице между h и ħ.
Тут тоже наблюдается некоторая притянутость за уши. Что такое круговая (циклическая) частота мы уже когда-то говорили. Это когда свет для нужд теоретиков начинает распространяться не плоской синусоидальной э/м волной (c=Vλ), а кругами, как водяная волна у Гюйгенса и Френеля. Тогда длину окружности 1884000000м (при радиусе равном 300 000 000м) делят на длину волны λ, и получают не просто частоту, а циклическую частоту (ω=V*2π). Поскольку эта частота в 6.28 раз больше обычной, то чтобы общая энергия не изменилась постоянную Планка уменьшают в 6.28 раз (ħ=h/2π).
Заметьте, что окружность делят на нормальную длину волны. Масса тоже не изменяется.
Когда Планк находит планковскую массу из величины ħ, то он автоматически на 2π уменьшает длину волны или массу. Что несколько афизично, а конечные цифры вообще ничему не соответствуют. Например, комптоновская длина волны электрона
